Frond-end Web Developer

Ian Lin

About Me

Hi, this is Ian Lin, I was born and raised in Taiwan , and I went to the states when I was 16. Majoring in Human Resources at Central Washington University was a rough challenge to me. Due to I wanted to put myself in the job field quicker, so I decided to drop out school and come back to Taiwan to work. After discharged from military duty I've worked at a top 3 printing company in Taiwan as a Account manger for a year, and I start thinking to change my career path to internet related field based on my interest. During the time at III for UI/UX and frond-end related class I've learned many useful front-end skills, soft-wares and wish this path goes rough but worthy.

Download Resume

Softwares And Skills

Click to see my skills
HTML5
CSS3
SASS
jQuery
Javascript
Bootstrap
Responsive Web Design
PHP
mySQL

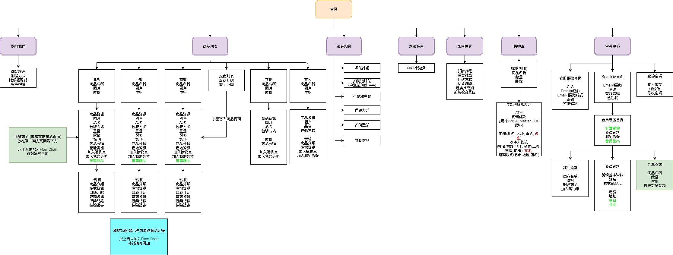
Portfolio

點我看完整圖

Feel Free to Contact Me!